¿Qué es la Defensoría Universitaria?
La Defensoría Universitaria es un órgano especial que tiene por finalidad la tutela de los derechos individuales de los miembros de la comunidad universitaria, manteniendo el principio de autoridad responsable, en concordancia con los principios y valores de la UNAH y la Ley Universitaria N° 30220.
Principios de Actuación
Imparcialidad
El Defensor Universitario actúa con objetividad, basando sus decisiones en los hechos y la normativa sin mostrar preferencia ni prejuicio hacia ninguna de las partes.
Independencia y Autonomía
El Defensor Universitario no recibirá instrucciones de ninguna autoridad y tomará sus decisiones de forma libre sin recibir ninguna influencia externa.
Confidencialidad
El Defensor Universitario procede con absoluta discreción y prudencia, a fin de asegurar y salvaguardar la integridad moral del denunciante, de la UNAH y sus colaboradores.
Autoridad Responsable
Se vincula al cumplimiento de las obligaciones y principios exigibles a las autoridades universitarias, a fin de evitar cualquier tipo de transgresión a los derechos individuales.
Supletoriedad
El Defensor Universitario aplicará los principios de la Ley del Procedimiento Administrativo General, interpretando las normas con enfoque en el interés público.
Preguntas Frecuentes
- Estudiantes de pregrado que se encuentran matriculados.
- Docentes ordinarios, extraordinarios, contratados, jefes de práctica, ayudantes de cátedra y de laboratorio, con contrato vigente.
- Trabajadores administrativos en actividad bajo cualquier modalidad de contratación.
- Graduados que realizan distintas gestiones en la UNAH.
Reclamos: Solicitud de actuación frente a una inconformidad con la prestación de servicios por parte de la UNAH.
Quejas: Disconformidad por defecto de tramitación ocurrida en cualquier etapa de un procedimiento administrativo, una vez agotadas las vías disponibles.
Mediación: Búsqueda de consenso y solución frente a una discrepancia entre dos partes.
Consultas: Resolución de dudas sobre aspectos normativos y administrativos, y orientación sobre cómo enfocar un problema.
Sugerencias: Propuestas para mejorar los procesos y servicios que presta la UNAH.
- Denuncias relacionadas con medidas disciplinarias.
- Denuncias relacionadas con derechos de carácter colectivo o derechos laborales.
- Denuncias referidas a evaluaciones académicas o del personal administrativo.
- Denuncias por hostigamiento sexual (competencia de otros órganos).
- Infracciones que puedan impugnarse por otras vías ya establecidas.
- Casos que no hayan agotado todas las instancias previas.
- Casos que se encuentren dentro del plazo de atención de los canales oficiales.
- Casos que ya se encuentren judicializados.
Oficina de Defensoría, Ciudad universitaria Intay Av. Carlos Ch. Hiraoka s/n, Luricocha - Huanta, en el tercer piso del pabellón de la escuela profesional de IGA.
Horario de atención: 08:00 a 13:00 horas - 15:00 a 18:00 horas.
No presencial:
A través de nuestro formulario web, el cual debe ser completado según los requisitos establecidos en el artículo 29 del Reglamento General de la Defensoría Universitaria.
Acceder al Formulario
¿Necesitas presentar una consulta o reclamo?
Utiliza nuestro formulario en línea para registrar tu caso de manera formal y segura. Estamos aquí para ayudarte.
Presenta tu Consulta AquíFinalidad
Proteger Derechos
Tutelar y proteger los derechos individuales de la comunidad universitaria (docentes, estudiantes, graduados y personal administrativo).
Velar por el Cumplimiento
Asegurar que las autoridades y unidades orgánicas de la UNAH cumplan adecuadamente con sus competencias y funciones, según la Ley Universitaria y otras normativas.
Actuar como Mediador
Servir como una instancia mediadora o conciliadora para buscar una solución ante denuncias, reclamos o quejas de la comunidad universitaria.
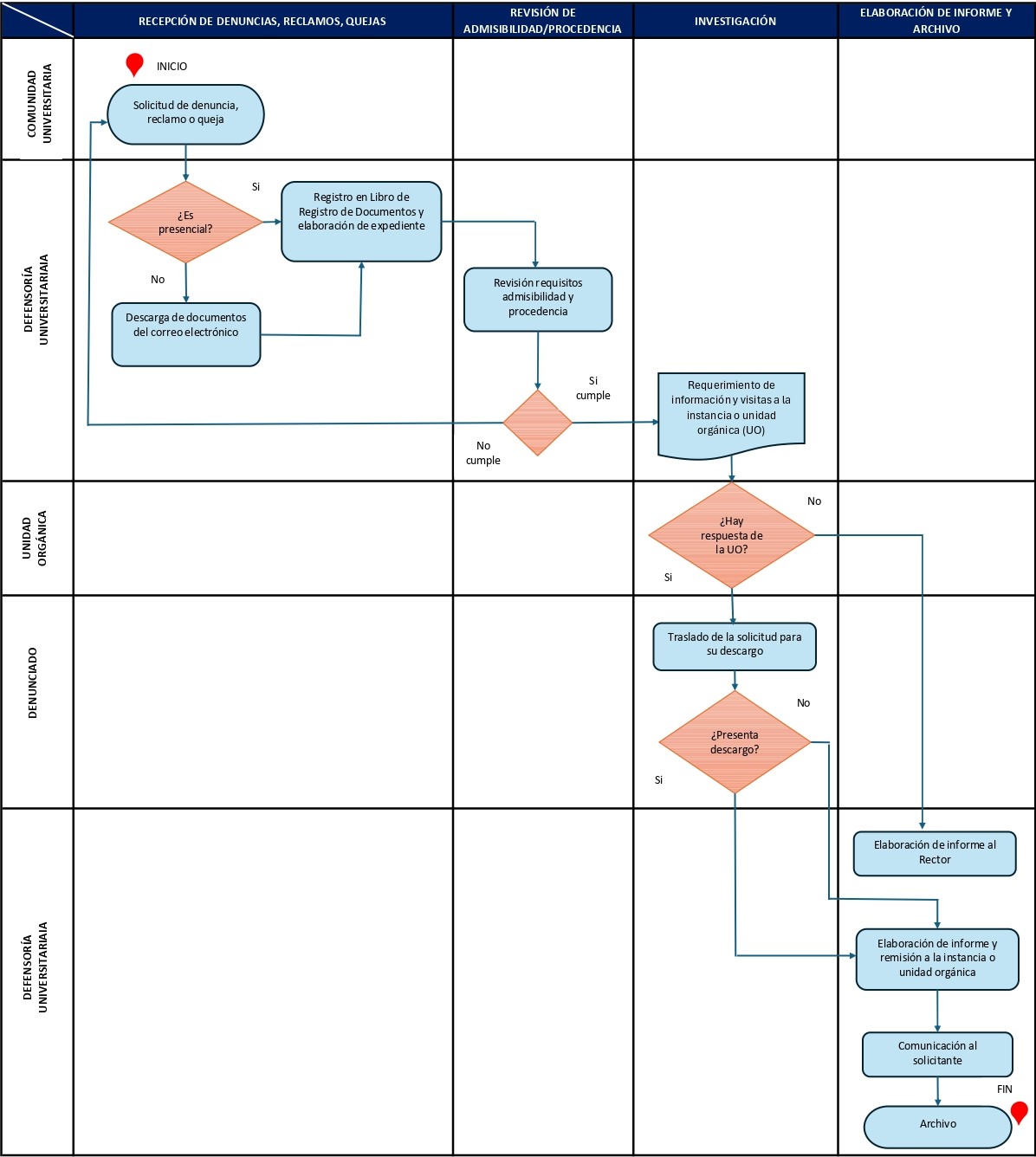
Flujograma de Atención
Reglamento General de la Defensoría Universitaria
Accede al documento oficial que rige nuestras funciones, competencias y los procedimientos de atención para la comunidad universitaria.
Descargar Reglamento

